That’s my secret trick: if you never earn enough money to be able to afford to invest, you lose nothing when the market crashes
if you never earn enough money to be able to afford to invest
That’s a misconception. You can now buy shares in fraction depending on the investment platform. You can put however much money you want. Of course, the fewer shares you buy, the fewer the returns should the stock price increase (and fewer losses if share price goes down).
Being broke is a misconception?
You can still invest $10 in a share price of $100, which means you own one-tenth fraction of a share. Even a broke person have $10 (unless you’re homeless, which is understandable, saying “I’m broke” is most of time a hyperbole and does not mean you only have your clothes on your back).
I’m surprised I’m the only person yet on Lenmy who corrected that you don’t have to be rich to buy shares to invest; usually someone would have done so almost immediately when it comes to this thing. Even a blue collar worker throughout his entire career can be a shareholder with 97 holdings and eventually become rich, like literally.
The problem isn’t actually not being able to invest, it’s not being able to meaningfully invest.
If you have $10, you can throw away. $10 doesn’t mean that much to you. So let’s say you sock it away into a decent stock. Let’s get edgy. Let’s pick something that’s going to double in a year. A year goes by, you have $20. Now you can really afford that carton of eggs.
Investing at poultry levels doesn’t mean anything to you because it’s not enough money to do anything with. You generally need to be socking away 10-30% of your income to get anywhere significant enough to retire.
The argument that you can invest because you can afford to spend $10 is as useless as investing $10.
But if you did your research well and leave the $10 in a stock with huge potential growth in the future, that could triple or even grow to one hundred percent in years if not decades. Of course, if you really need the money, simply don’t invest.
Another person replied to me and mentioned about debt. I hadn’t initially consider it because in my country, debt crisis is not really an issue unlike in the US or elsewhere so I didn’t mean to be callous. If the person have debts and really need every penny and cents count, of course pay them off first before starting to invest; I’m not a financial advisor but that’s the general advise that a qualified person will also make.
My very first comment is a counter to the idea that you have to be extremely rich or an institutional investor to start investing, which has never really been the case. You can start investing with any amount you can afford.
You cannot meaningfully invest without at least a few hundred spare dollars. Expecting a multi-hundred-percent increase is not realistic.
You can treat it like a pension fund or savings account and put however amount every now and then, and let the power of compound interest work. If you read the Wikipedia entry on Ronald Read that I linked, that’s what he did. He also redistributed the gains and dividends to buy more shares on another stock. And he was a gas station attendant and then a janitor who eventually made $8 million by the time he passed away.
I have to choose between paying bills and that 10$, please tell me again how I can bootstrap my way up the stock market on a gamble, notably on an abundance obsessed stock market that is overvalued.
Sorry to be flippant, but the stock market always goes up. Economic studies analysed data going back to 1600s showed that, and along those years, major turmoils have also occured. And yet the stock market always recovers afterwards every time. The only turmoil that would invalidate that thesis is a nuclear war.
That’s not to say to gamble everything on the stock market. Put in only what you can afford to lose. If you can’t then don’t. Sorting out personal finances is more important. My comment is to dispel the notion you have to be rich to buy shares. Owning a fraction is still better than nothing. After all, investing has proven to outpace inflation every time than saving alone.
To build off of this, the best thing an average (American) Jane/Joe can do is pile money into their 401k and when they switch jobs move the money from the 401k into a (Roth)IRA
Individual investors can basically never beat the market no matter how smart they are nor how many hours the pile into their research. Best to just pile the money into diversified fund containing a solid mix of stock indices and bonds. If you want to be extra smart, deposit more while the market is down/super unstable so you can ride the wave up when the market grows again.
There’s generally advise to not invest if you have high interest debt and to instead pile your spare cash into paying that down. My personal opinion is that if you’re someone who has a consistent revolving balance of debt just start shoving spare cash into a retirement account (and don’t touch it!) because that can at least build up while you slowly get your debts under control and while maybe you won’t pay off your debt as quickly, at least you have something already saved and compounding 10 years from now once everything is stabilized and paid off
If the debt grows faster than your investment I don’t see how squirreling away some money is smart. The amount your investment “builds up” will be less than the amount it will have saved you if you paid off your debt.
This advice is intended for people with more money than sense who are going to spend their way into debt no matter how much they have, and who will only cut down on spending when they’re in the red.
Exactly! Some folks simply do not have the financial discipline/knowledge to fully pay off their loans, and for them if they waited until their loans are paid off they’d never have a retirement savings. If they start squirreling away money now they have more options in 10-20 years than they would in 10-20 years without it
Probably best to start contributing to an IRA after exhausting the employer match on a 401k. You have more flexibility with it and don’t have to worry about later rollovers. If you can max that out, then go back to the 401k until that is maxed, but most people aren’t able to do both each year.
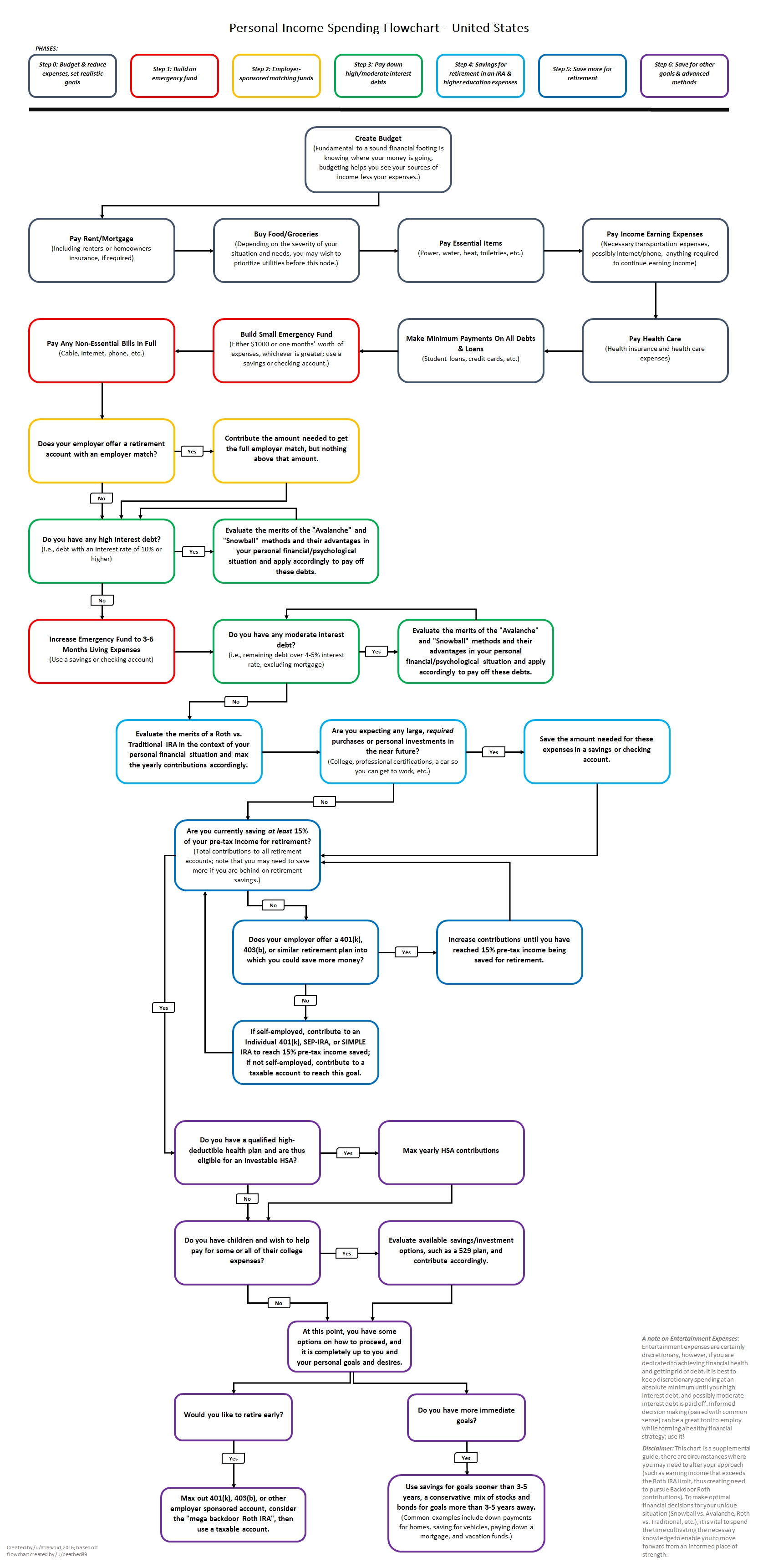
Here’s a flowchart of the best order to spend money from one of the financial subreddits. The best yields are on the earlier investment types each year, so if you are reading this please try to save at least a little regularly. It will save you so much later on. If you don’t know what to invest in, historically an index fund like SPY or Vanguard will get you good returns with lower variance than individual stocks and doesn’t need to be closely managed. A 401k will have more limited options but I would still try to look for a wide market index fund.

This is good advice but far more technical than I was trying to give. I was trying to give very easily actionable advice for the average person who doesn’t know much about personal finance and may not be a numbers person like I and maybe you are. The kind of person I was aiming for isn’t going to be contributing more than 10% of their income to retirement and probably has a couple of car loans and some credit card debt and/or personal loans floating around that they should sort out but might not ever get fully sorted.
If they’ve worked jobs with 401k retirement accounts but don’t work there anymore, they should go to the bank and ask about meeting a retirement advisor to roll that into a IRA or similar and probably make a small monthly contribution to their IRA as well as their current job’s 401k retirement account. That’s the gist of my advice. If they want to actually put in the work to learning more about personal finance and fully take the reigns your above flow chart is brilliant, but I think that’s far more complex than who my advice was aimed at.
Don’t you have to pay taxes on the 401k balance that you transfer to the Roth?
Yeah, they probably meant just a regular rollover 401k. I have both a rollover and a Roth, because one is from previous employment and the other is what I contribute to biweekly
If I’m remembering correctly IRA is pre-tax money and rothIRA is post-tax money, and you can do a Roth conversion on a traditional IRA if desired, pay the income taxes now then have no income tax to pay on it when you pull out at retirement and it’s gained quite a bit through compound interest
Edit to add: I mentioned rolling 401ks into a rothIRA or IRA because I see it as incredibly risky to leave your retirement in a 401k account controlled by a previous employer. Employers get to choose what financial institution holds the 401k funds, as well as manages employee and former employee access, so they could choose to cut costs and transfer the 401k funds to an institution with higher account fees for you for example. Also many 401ks when you depart an employer get automatically converted into IRAs and may be converted into an IRA populated purely with low return CDs/bonds and high fees (one of mine did exactly that actually!) so rolling it into a (roth)IRA with a financial institution you trust and can control the trajectory of those funds is both safer and financially smarter! I’ve even heard of folks having their entire 401k drained by fees from the IRA it got automatically rolled into when they left the organization
yes Roth is not free you pay taxes when you convert as income vs paying taxes later after you retire for traditional 401k typically most people take far less income in retirement so you tend to be in a lower bracket than your earning years so deferring tax makes sense but nobody can tell you for certain how much taxes will be in the future or how productive the markets will be so ultimately it’s all a guessing game
And if you don’t have $10?
deleted by creator
I wonder what another angry comment has this been.
Do they also pay out partial dividends on shares that provide them?
Yes, they still pay fractional dividends in proportion to how much you’ve invested depending on the platform.
Thank you!
You’re right I don’t know wtf these guys are yelling at you for.
Investing 5% of a paycheck is the same regardless of the absolute value of money you invest. It will be just as impactful if the % is the same.
I did some math and if I invested a fraction of my paycheck since I started working, that money would have amounted to several months of the work i was doing at the beginning by now, but I didn’t, because I was stupid and had no clue investing is so easy these days.
My guess is that people thought I am inconsiderate of people’s financial situation. I didn’t mean offense. As for the simply pessimistic, I think they are looking for confirmation bias. Of course for those on poverty, $10 may mean a lot, but for those who are relatively well to do, $10 is not even a lot.
And don’t just take my word for it, most financial advisors will say investing is the best method to grow wealth. I implore people to read comprehensive books to start in investing. The best book for beginners is The Investor’s Mindset by Ben Le Fort. And you are right with the calculations, I also wish I have started investing much earlier. Saving alone is not enough with the growing wealth inequality and rising inflation.
I guess I just don’t want to be a parasite on society and get free money for sitting on my ass doing nothing, but actually improve society and get paid for it instead.
Nothing wrong with investing so long as you avoid unethical companies. But I have to admit it’s a needle in a haystack. And even good ones eventually enshitiffy.
I’m not really sure what you’re saying. Are you saying that getting a return from an investment is getting free money for sitting on your ass?
Because if so that is a terrible take.
You take a risk with every investment you make. And, the money you invest, since you earned it already, is really valuable since you can only get it if you work, so the risk is not trivial.
By investing you’re pretty much giving that money to someone and saying “hey use this to build something up and give me some back”… It gets the money back into usage and circulation rather than having it sit around doing nothing. Yet, you still own that money as long as whoever you gave it to can use the money properly.
you don’t even need to. there are always cheap shares like these, for example:
- KYG8701T1388
- CA50077N1024
- AU0000066086
- IT0003073266
… but there may be taxes and depending on your bank/broker there will be fees for buying and selling etc.
Some investment platforms usually don’t charge fees like Trading 212 (they make money from speculative trading instead).
Penny stocks are usually riskier and their positive return on investment could take years to come depending on the business.
All went into some billionaire’s pocket who got a tip from the administration to short the stocks.
Was Barron. The call is coming from inside the house.
People in 2020: “I’m buying at the bottom of a market, I hope I get 30% yoy returns for the next five years”
People in 2025, last week: “Omg, it happened! I’ve more than doubled my money in less than five years!!! Crazy!!!”
People yesterday, after a 5% market correction: “I’m destitute”
Leverage is a hell of a drug.
If people are destitute after a 5% drop, they really need to reconsider their investment strategy. Index funds are the only viable way.
Not if you’re going for those big gains they aren’t 💪
Yes they are, I’m up 30% over the past 3 years. Just buying and holding index funds. If you chase big gains, you’ll get them sometimes, but you’ll also get big losses that just cancel them out. Slow and steady wins the race.
Thank you for the common sense.
It’s definitely not common sense lol. People love to gamble and dream.
“Slow and steady wins the race” is definitely common sense
You haven’t lost a cent if you don’t sell
You also haven’t lost a cent if you never bought.
I’d definitely start considering inflation. If your money is stagnant and not earning interest, it is shedding value. Like it or not, we’re all inherently playing the game; it’s in everyone’s best interest to learn the rules.
High interest savings accounts are still offering 3-4% or more. It’s a good spot to park your emergency fund. $600/year just for storing 15k ain’t bad at all plus it’s all FDIC insured (and you can also invest some of it into CDs if you’re willing to lock that money away for a couple of years in exchange for a higher interest rate)
E-Fund, yes, for sure put that in an HYSA so that you can access it when needed. However, if a person is keeping non-E-fund money out of the market for fear of volatility, they’re actually technically undertaking a larger risk than being in the market because their money will never outpace inflation, whereas investing in a low-cost broad index fund has an extremely high chance to outpace inflation over a 5-10+ year horizon. Not to mention that when an investor undertakes market risk they’re also getting a positive risk-adjusted return in exchange for doing so.
Also, keep in mind that HYSAs don’t always offer such high rates every year, whereas inflation will always be present. And despite the “official” inflation numbers being around 3%, my actual expenses say otherwise, so I’d still be eyeing 3-4% as treading water at best.
If at all possible, get the snowball rolling on compound interest and let gravity do the rest; your future self will thank you to bits. Head over to one of the finance communities and they should set you straight. Personal finance is effectively a solved math problem; there’s really only one good answer that people will give you as long as they’re not trying to reach into your pockets for a cut, and the skill required to invest is zero. All you need is any amount of extra cash every month to pack onto the snowball. Time is by far the most valuable part of investing, so the earlier you start, the less of your cash you need to invest to get the same outcome: a reasonable retirement age with a body that isn’t burnt-out.
You also haven’t lost a cent if you are broke.
You haven’t lost a cent if you don’t exist at all
You also haven’t lost a cent if you use a different currency.
You haven’t lost a cent if all yo shit in pence! #️⃣
You haven’t lost a cent if you buy less than one cent of fractional stock
except if the company goes bankrupt, shuts down and the shares become worthless and useless. doesn’t happen often tho
wait, my investments are down between 2.5-3% from the day before. what’s everybody freaking out about?
QQQ is still up 20% for the year
Now you know how the average investor thinks and/or behaves
Buy high sell low, that’s my strategy and it’s working great 🤑😎
Well, that is the strategy of the average active investor.
Do not be the average active investor.
Index funds baby
People who say index funds are the same type or person who would have suggested certificates of deposit 30 years ago. Neither will beat the market, ever.
Invest with someone who has fiduciary responsibility and pay the same fees as a index fund but beat the market.
No need to beat the market. And no active investor is going to charge the same as an index fund.
Options and margin day-traders/gamblers. Single day declines like that on index funds are pretty rare (or used to be), so some people may bet against it thinking it’s a “sure thing,” that they wouldn’t lose too much money if it’s a more normal 0.5% decline. Some trades could cause people to lose all their money (and more) on such declines.
i’m 4000% ytd, i can see why people get addicted to this.
Hot take: crypto is dumb.
That take is lukewarm at best.
People are dumb. Currency cannot work if it’s not used as a currency. Cryptobros “investing” in it are the dumb ones, trading currency as it’s stocks or something (not to mention, that stocks are dumb as well). How can it not be volatile?
Blame the first fork. Bitcoin Cash would have had a sticker on every cash register but wall street came in and stanned the lightning network now transaction fees are impossible to use it other than a fancy money gram.
Most people will never really understand what happened back then, it’s so disheartening, it’s like society was just about to reach up to the stars, and was curb stomped back to the ground.
So, stablecoins are not dumb?
What makes them stable? And how has that stability been more stable than tech stocks?
It has “stable” in the name.
What makes them stable?
They are backed by treasury bonds
And how has that stability been more stable than tech stocks?
They are comparable to other company bonds. Much more stable than shares.
They are backed by treasury bonds
Except when they aren’t.
So many examples of stable coins just being a delayed rug-pull that collapses as soon as people pull out their money and it turns out that they aren’t backed by anything at all.
At best they work like putting regular money in a bank. At worst they work like putting money in a “bank” but the bank is some shady anonymous dude from the internet with no oversight whatsoever.
You don’t trust a bank because it could be mismanaged and greedy bankers could steal your money? Why on earth would you trust an anonymous rando more?
It’s like those people who don’t trust “big pharma” and instead eat supplements they bought from India via the internet by the kilogram.
Oh yes. Not all stablecoins are good. But the original point was that crypto was dumb because it was volatile.
USDC is backed by banks and is regularly audited. They are not shady or anonymous.
The downside is that it is that stablecoin are not federally insured, although USDC accounts were bailed out when SVB went bust.
You say that as if you don’t think the entirety of capitalism is dumb.
The difference is that first currency is backed by nation state trust.
Crypto is touted as independent of that, except we’ve seen that’s not really the case in recent years. So yea, what’s the point then of crypto?
nation state trust
violence
What kind?
There’s only one kind of violence: The kind where a party uses power to deprive another party of a current or potential freedom. We tend to conflate violence with physical force, and much of it is that, but it isn’t limited to that nor are the means of the nation state.
(To be clear the user above conflated capitalism with fiat currency, this answer works for both)
Can you give specifics for how that applies in this context?
Not sure. What do you mean by that?
You can pay and get paid on the internet with it. No ID required. No blocked transactions (if you don’t go through companies, or use the right crypto). Anonymous and confidential payments on the internet that can be withdrawn or used without too many problems, with the coins made for that.
P2P online payments without going through some kind of company is not possible without crypto. There’s just no alternative.
You can accept donations without revealing personal information about yourself…
Do I need to go on?
I used it to send some money to a friend in another country.
The fees from the more “conventional” services were really expensive to send money between our two countries, for some reason (government [dis]agreements, I assume).
I just sent crypto instead. It was much cheaper and simpler.
backed by nation state trust
You don’t?
I do think the entirety of capitalism is dumb. Hierarchies that obscure, enable, and aggrandize violence are lame.
Hotter take: you missed out on it 15 years ago. I know I did.
Well, every second you “miss out” on going all-in on the highest leverage possible and win. Afterwards you always know better so don’t be sad about it. Back then it was probably even more risky than it is now, so depending on your risk tolerance and investment goals it was probably right to miss it.
Well, thanks, I guess I’ll read that comment again when I eat my cold leftovers for supper tonight…
Just imagine you invested sum X back then. Who knows if you would still hold it. Maybe you would have made 10 into 100 $ and quit or shifted some into another crypto and lost it there, maybe you would have gambled with derivates which then did not perform as well. Picking single investments is basically gambling. I know this won’t make your leftovers taste better but try not to blame yourself for decisions that were 50/50 bets at best.
Is a bubble, cripto exists for the sake of cripto, eventually all of it is gonna collapse, specially when only a tiny fraction of it is used for transactions.
I could have gotten in very early, for almost no money.
But hey, clipping coupons for pasta and going to the thrift store is cool too.
for investment, yes. but for autonomy, no. if it wasn’t so hard to buy or pay with it tho, that’d be great.
Sadly in this world, you either use your tools or you’re used by your tools.
Easy often rythmes with you being fucked over in some way. Windows and Linux, privacy, open source vs centralized and closed source… you have to learn it, but once you do, there’s just nothing better
if it wasn’t so hard to buy or pay with it tho, that’d be great.
I think this makes it a funny thing about libertarian ideals. The way people interact with it is ultimately in centralized and KYC compliant exchanges. As far as I know its not illegal to not use them, but people do for simplicity. Microcosm of the idea that market winners entrench to promote their version at the detriment of the markets freedom.
If the Trump administration, and especially Project 2025, have taught America anything, it’s that libertarians don’t fucking have ideals.
Libertarians spouted propaganda about small government and free speech and privacy until conservative authoritarians took power. And then they cheered while conservative authoritarians built the most extensive police state and government surveillance apparatus in American history and began arresting people for writing op-eds and posting memes.
Libertarians, like Republicans, never actually supported small government or free speech or the privacy of citizens. They deployed the rhetoric of small government and free speech and privacy as weapons to attack liberals and prevent Democratic administrations from pursuing their policy goals. Now that conservatives are in power, those weapons are no longer useful, and libertarians have discarded them.
Libertarian “ideals” were weapons against Democratic government, and they were never anything else.
And to get back to your point: of course libertarians spout rhetoric about financial privacy while keeping cryptocurrency in centralized KYC exchanges. Because crypto was never about privacy as an ideal. It was about bypassing financial regulations, laundering money, dodging taxes, grifting, scamming normies, and gambling on pumps and dumps. Crypto bros talk a good game about privacy and independence to shield themselves from regulation and make themselves look legitimate. Anyone who actually believes that crap is a useful idiot that probably lost all their money in a cryptoscam.
The libertarian’s lament is that the market doesn’t provide them with more opportunity to be the boot.
Unfortunately, Know Your Customer has done a lot of damage to privacy, but there’s still a lot of exchanges where you can get Monroe with Bitcoin without Know Your Customer. And since Monroe is actually truly anonymous, you have a truly anonymous currency at that point.
And the Monroe developers are working on making atomic exchanges work better, which are peer-to-peer trading of coins with low overhead and fees because it’s direct. No middleman.
It’s called monero btw
did I miss something?
New tariffs.


He was 42
Why does that impact crypto?
https://www.youtube.com/watch?v=23ddxotpMZM A breakdown of what happened.
Thanks, I had no idea that anonymous accounts were created just to short the market down to the very second of the precipitating post. Insiders get rich again.
That was there hope. But, its the internet. And theres loads of really smart people watching everything. If not for them, Trump and his paedo pals would have gotten away with it. Well, they probably still will get away with it. But at least the information is out there.
Whales: our investments.
At first cryptos had a true value, as in people wanted it and saw the potential of the coin itself, and not of the price it had, thus raising the prices. Then it changed. Capitalists with their huge capital started playing the market. So instead of the cryptos having a monetary value based on their actual value to society, they got their monetary value from previously monetary values. This means that the value of the cryptos shifted towards how much value it could provide to the people investing in them.
At this point anybody with half a brain should have stopped caring about the actual monetary value of cryptos. Bitcoin was made for one thing and that was to be a decentralized alternative far away from any government. And now you have one government, that only consists of a mere 5% of all humans, that somehow made the market crash? Everybody that doesn’t think this is beyond crazy is getting played, hard.
Crypto should have been about taking power away from banks and capitalists. And maybe there are projects along those lines. But for the most part it’s been co-opted by exactly that sort of asshole.
Now crypto exists mainly as a microcosm of human folly.
I thought something happened. SNP 500 is just down half a percent over the last month.
There was a drop of about 3% on Friday because of rumors of tariffs/insider trading. Trump waited for markets to close on Friday to officially announce it. But futures don’t look bad anyways.
Also Crypto fluctuation, as usual, have been more than that. Bitcoin is only down like 7% over the last week and 3.4% over the last 3 months, but its up like 80% YOY, so hardly a problem if this has been a long-term thing.
Bitcoin didn’t drop much, but lots of alt coins dropped 90% or more. The memes are manly coming from accounts that lost it all on those alt coins, sometimes in the millions. One of the big cases lost 30 million Friday.
See here for some schadenfreude
Yo why he ourple?
Greeple
he green dawg
Arm
Sat on it for too long
And his neck?
Sat on it for too long?
he blu
Da bedee dabeda
He certainly blue it…
I hope someone takes my retirement and invests it on bitcoin. I don’t want to live much longer past my useful life. A good heart attack could do the trick.

😔
It’s fine just the monthly pump and dump you didn’t benefit though so enjoy the extra cost as funds just got shifted again
How is a 10 percent drop in BTC price considered a great amount of volatility?
I don’t get it
They’re saying some guy in china cashed out trillions because of the trump tariffs
In 1987 the s&p500 fell 20%
Yeah, Black Monday and similar in the Dot Com Bubble, the Sub Prime Mortgage crisis, and COVID.
But these are events that got named. BTC loses a chunk of value it’s just Tuesday.
Have some in your portfolio, sure. But all crypto added together has a similar market cap to Microsoft or Apple, and when BTC dips, all the other crypto follows it.
Individual share also fall 10% regularly.
If you weight you portfolio by asset value then 0.2% should be in crypto.
BTC loses a chunk of value it’s just
TuesdayBTC.
How did it drop 10% when it’s up 0.41% today?
I don’t get it either

Depends on the time window you look, if the shorter time windows and volatilities get you exited, you are an idiot and should not invest in anything.
BTC has an upward trend over the last 10 years. That’s what people should look at IMHO.
Volatility can be measured. There is no way to say BTC is not volatile. Historic charts also will not help predicting the future.
Sure, I was just confused by the time period of which there was a 10% drop in BTC price - it’s now up 0.87% today, down 5.54% over the past 5 days, up 1.24% over the past month, and up 37% over the past 6 months, none of those are down 10%.
BTC is also up for the year by quite a bit.
I’m very confused here as well.






























